Институциональное принятие Интервью с лидерами отрасли

Как отключить отображение частоты кадров, загрузки CPU и GPU в правом верхнем углу Windows 10

Институциональное принятие Интервью с лидерами отрасли
win10电脑自带的在右上角显示帧率、cpu和gpu使用率的功能怎么取消?_百度知道

Подробное руководство по удалению отображения частоты кадров, загрузки процессора и видеокарты в Windows 10, чтобы улучшить пользовательский опыт и оптимизировать работу системы.

Windows 10 предлагает множество полезных функций для пользователей, особенно для геймеров и тех, кто следит за производительностью своего компьютера. Одной из таких функций является отображение частоты кадров (FPS), а также уровня загрузки процессора (CPU) и видеокарты (GPU) прямо на экране, обычно в правом верхнем углу. Это позволяет в режиме реального времени оценивать производительность системы во время игр или других ресурсовоемких задач. Однако не всегда эта информация нужна пользователю, а иногда она может даже мешать работе или раздражать глаз. В этой статье подробно расскажем, как отключить эту функцию и убрать показ графиков с экрана, а также рассмотрим дополнительные рекомендации по управлению использованием ресурсов в Windows 10.

Что такое функция отображения FPS, CPU и GPU в Windows 10 и зачем она нужна Многие пользователи привыкли использовать сторонние программы, такие как MSI Afterburner, RivaTuner или другие утилиты для мониторинга аппаратной части компьютера. Но начиная с определённого обновления, Windows 10 включила собственный инструмент для оценки игровой производительности — Xbox Game Bar (Игровая панель). Она позволяет отображать на экране количество кадров в секунду, загрузку процессора и видеокарты, а также статистику по сети. Это удобное решение, так как не требует установки дополнительного программного обеспечения и работает в фоне. При запуске игры или приложения клавиша Win+G вызывает игровую панель, где можно активировать виджеты с необходимой информацией.

Причины, почему стоит выключить отображение производительности Несмотря на полезность, не всегда требуется видеть постоянно обновляющуюся статистику на экране. Может быть несколько причин для отключения: визуальный дискомфорт, который возникает из-за мигающих или постоянно обновляющихся цифр, мешающих дизайну или интерфейсу приложения; снижение общей производительности системы, поскольку сбор и вывод информации также потребляет ресурсы; необходимость сделать скриншоты или записи экрана без посторонних наложений; персональные предпочтения, когда подобная информация чаще отвлекает, чем помогает. Способы отключения отображения FPS, CPU и GPU в Windows 10 Для отключения этой функции необходимо взаимодействовать с игровой панелью и её настройками. Основное действие — полностью выключить виджет с производительностью. Для начала откройте игровую панель комбинацией клавиш Win+G.

 

В появившемся окне найдите панель с графиками или виджет с названием «Производительность». Нажмите на значок закрытия (крестик) для удаления его с экрана. Если при старте игр виджет автоматически появляется, значит активирован соответствующий параметр в настройках Xbox Game Bar. Следуйте следующим шагам для его отключения. Перейдите в «Параметры» Windows (Win+I) и выберите раздел «Игры».

 

В левом меню найдите пункт «Игровая панель Xbox». Там отключите функцию «Включить игровую панель для записи, общения и получения игровых функций». Если не хотите полностью отключать панель, а лишь виджет производительности, то зайдите в игровой панели (Win+G), откройте раздел «Производительность» и в меню выберите параметры отображения, чтобы убрать автозапуск виджета или отключить конкретные показатели. Альтернативный способ — полностью отключить отображение счетчика FPS. Для этого откройте «Параметры» Windows — раздел «Игры» — пункт «Отображение счетчика кадров в секунду (FPS)» и переключите его в положение «Выкл».

 

Полезно отметить, что в некоторых случаях игры имеют встроенные собственные оверлеи, которые могут конфликтовать или дублировать данные с Xbox Game Bar. В таких ситуациях рекомендуется проверить настройки самой игры или любых установленных утилит от производителей видеокарт, таких как NVIDIA GeForce Experience или AMD Radeon Software. Управление ресурсами и мониторинг без отвлекающих элементов Если вам важно контролировать производительность, но вы не желаете видеть постоянные оверлеи, можно использовать системные инструменты и утилиты с более тонкой настройкой. В Windows можно извлечь данные о загрузке процессора и видеокарты через «Диспетчер задач» или «Монитор ресурсов». Также существует возможность настроить виджеты рабочего стола или сторонние программы с возможностью вывода информации в отдельном окне.

Это позволяет оптимизировать рабочее пространство и избежать постоянных графиков на экране. Рекомендации для пользователей, которым часто мешает оверлей Чтобы избавиться от навязчивого всплывающего оверлея, советуем внимательно изучить все подключённые программы к системе и утилиты с функцией оверлея. Часто игровые платформы и драйверы предлагают свои собственные версии подобных инструментов, которые могут автоматически включаться при запуске игр. При необходимости полностью отключите автозагрузку этих приложений через «Диспетчер задач» или настройки соответствующего софта. Важно также систематически обновлять Windows и драйверы, чтобы избежать ошибок, вызывающих некорректное отображение оверлеев или зависания системы.

В итоге отключение отображения FPS, CPU и GPU в правом верхнем углу Windows 10 — простой процесс, не требующий стороннего программного обеспечения. При помощи настроек игровой панели и параметров системы можно быстро убрать ненужные элементы с экрана, сделав работу более комфортной и чистой. Такой подход подойдет как новичкам, так и продвинутым пользователям, которые ценят удобство в управлении собственной Windows-системой.

Автоматическая торговля на криптовалютных биржах

Далее
gmail邮箱登录入口在哪里?_百度知道
Воскресенье, 23 Ноябрь 2025 Как найти официальный вход в Gmail и эффективно войти в свою почту

Подробное руководство по поиску официального входа в Gmail и процессу авторизации для безопасного использования почтового сервиса Google, а также советы по обеспечению безопасности аккаунта и устранению возможных проблем с доступом.

罗技鼠标驱动怎么下载 - 百度知道
Воскресенье, 23 Ноябрь 2025 Как скачать и установить драйверы для мыши Logitech: руководство для пользователей

Подробное руководство по скачиванию и установке драйверов для мышей Logitech, помогающее улучшить производительность устройства и обеспечить совместимость с различными операционными системами.

阳光高考网官网登录入口 - 百度知道
Воскресенье, 23 Ноябрь 2025 Полное руководство по входу на официальный портал 阳光高考网: все, что нужно знать абитуриентам

Подробное описание функционала и значимости официального портала 阳光高考网, инструкция по безопасному и эффективному входу на сайт, а также советы для абитуриентов по использованию платформы для подготовки и поступления в вуз.

Deekseek r1本地部署,14b和32b最小需要多大显存吗? - 知乎
Воскресенье, 23 Ноябрь 2025 Оптимальный объем видеопамяти для локального развертывания Deekseek r1 с моделями 14b и 32b

Подробное руководство по минимальным требованиям к видеопамяти для локального запуска Deekseek r1 с различными конфигурациями моделей 14b и 32b, а также практические рекомендации по выбору оборудования для эффективной работы.

A Librarian Wants to Retire Early and Live in a Continuing-Care Community. Can She Afford to?
Воскресенье, 23 Ноябрь 2025 Как библиотекарь мечтает о раннем выходе на пенсию и жизни в доме с непрерывным уходом: реально ли это позволить себе?

Рассмотрение финансовых аспектов раннего выхода на пенсию и проживания в домах с непрерывным медицинским и социальным уходом. Анализ бюджета, вариантов сбережений и стратегий, позволяющих обеспечить достойную жизнь после завершения трудовой деятельности.

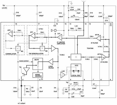
How to reverse engineer an analog chip: the TDA7000 FM radio receiver
Воскресенье, 23 Ноябрь 2025 Как провести обратный инжиниринг аналогового чипа на примере FM-приемника TDA7000

Изучение внутреннего устройства аналоговых микросхем открывает двери к глубокому пониманию электроники. Разбор FM-радиоприемника TDA7000 демонстрирует особенности аналоговых схем прошлого и методы реверс-инжиниринга на практике.

The quest to detect consciousness – in all its possible forms
Воскресенье, 23 Ноябрь 2025 Поиск сознания: как ученые открывают тайны осознанности во всех его формах

Исследование сознания — одна из самых сложных и захватывающих задач современной науки. От понимания человеческого мозга до попыток определить осознанность у животных и искусственного интеллекта — учёные применяют новейшие методы и теории, чтобы раскрыть природу сознания и его проявлений.