Продажи токенов ICO Мероприятия

Топ юридических консультантов по слияниям и поглощениям в автомобильной отрасли за первую половину 2025 года

Продажи токенов ICO Мероприятия
Top M&A legal advisers in automotive revealed for H1 2025

Подробный обзор ведущих юридических консультантов, специализирующихся на сделках слияния и поглощения в автомобильной индустрии за первые шесть месяцев 2025 года, анализ трендов и влияние на рынок.

Автомобильный сектор продолжает оставаться одним из ключевых драйверов мировой экономики, несмотря на динамичные изменения и технологическую трансформацию. В первой половине 2025 года наблюдается активный рост сделок слияния и поглощения (M&A) в этой индустрии, что сопровождается высокой востребованностью квалифицированных юридических консультантов, способных обеспечить надежное сопровождение сложных трансакций. Рынок юридических услуг в сфере М&A в автомобильной отрасли демонстрирует высокую конкуренцию, где победителями становятся те, кто умело сочетает глубокое отраслевое знание, опыт ведения международных сделок и проактивную стратегию управления рисками.Ведущие юридические фирмы по правовому сопровождению автомобильных M&A представляют обширный спектр сервисов, включая комплексный анализ договоров, антимонопольное консультирование, налоговое планирование, проверку соответствия новым экологическим и техническим стандартам, а также поддержку в ходе переговоров и оформления сделок. В результате выросло значение фирм, обладающих не только универсальными навыками, но и специализированными знаниями в области электромобильности, технологий автономного вождения и цифровизации производства.

Основными игроками рынка в сегменте юридического сопровождения сделок в автомобильной индустрии остаются как глобальные юридические гиганты с офисами в ведущих финансовых центрах мира, так и компании с сильной региональной экспертизой, что особенно востребовано при трансграничных сделках. Такие консультанты способны учитывать особенности местного законодательства и требования регуляторов, что минимизирует риски потенциальных споров и санкций. В итоге клиенты получают комплексные решения, позволяющие не только успешно реализовать сделки, но и обеспечить долгосрочную устойчивость и развитие бизнеса.Тенденции первых шести месяцев 2025 года показывают, что значительная часть сделок связана с переходом автомобильных компаний к устойчивому развитию и новым энергетическим стандартам, что неизбежно усиливает требования к юридическому сопровождению в части соблюдения законодательства в области экологии и безопасности. Многие фирмы сосредоточились на создании специализированных команд, изучающих нюансы этих сфер, чтобы предоставлять экспертные рекомендации и своевременно адаптировать сделки к меняющемуся нормативному полю.

Помимо классических сделок слияния и поглощения, растет популярность стратегических альянсов, совместных предприятий и венчурных инвестиций в стартапы, разрабатывающие передовые автомобильные технологии. Юридические консультанты активно участвуют в структурировании подобных проектов, разрабатывая оптимальные условия для защиты интересов клиентов и снижения потенциальных рисков. Гибкость, инновационный подход и глубокое понимание технологического контекста – ключевые качества, которые выделяют лидеров рынка в этой области.Еще одной важной особенностью 2025 года стало усиление внимания к вопросам кибербезопасности и конфиденциальности данных, учитывая рост цифровизации автомобилей и производственных процессов. Юридические консультанты включают в свои услуги анализ рисков, связанных с утечкой информации и нарушением прав на интеллектуальную собственность.

Это стало обязательным элементом сделок, особенно тех, которые затрагивают технологии автономного вождения и подключенные автомобили.Также стоит отметить, что международные сделки требуют знания не только национального законодательства, но и нюансов международного права и санкционных режимов, которые продолжают влиять на автомобильный сектор. Юридические фирмы с глобальной сетью экспертов показывают высокую результативность в помощи компаниям ориентироваться в сложных юридических условиях и находить оптимальные пути развития и сотрудничества.Для успешного выбора юридического партнера в области автомобильных M&A ключевыми критериями остаются репутация, опыт в специализированных сделках, наличие углубленных знаний именно в автомобильной отрасли и инновационных технологиях, а также способность работать в мультикультурной среде и обеспечивать комплексный подход. Современные клиенты ценят не только формальное соблюдение закона, но и проактивный подход, позволяющий предвидеть потенциальные проблемы и создавать дополнительные возможности для бизнеса.

Перспективы второго полугодия 2025 года выглядят многообещающими, учитывая растущий интерес инвесторов к автомобильному сектору, ускорение цифровой трансформации и совершенствование законодательства в области устойчивого развития. Юридические консультанты, способные оперативно адаптироваться к изменениям и поддерживать стратегию клиентов, продолжат занимать лидирующие позиции на рынке.Подводя итог, можно отметить, что топ юридических консультантов по сделкам слияния и поглощения в автомобильной отрасли за H1 2025 – это специалисты высокого класса, способные обеспечить полное сопровождение комплексных сделок в постоянно меняющейся и технологично ориентированной среде. Их роль выходит далеко за рамки традиционных юридических услуг, включающая консультирование по стратегическим вопросам, управление рисками и поддержку инновационных методов ведения бизнеса.

Автоматическая торговля на криптовалютных биржах Покупайте и продавайте криптовалюты по лучшим курсам Privatejetfinder.com (RU)

Далее
Novice investors are told to stick with ETFs, but one market legend makes the case for stock-picking
Воскресенье, 09 Ноябрь 2025 Почему начинающим инвесторам стоит обратить внимание на выбор акций: мнение рынка

Размышления эксперта рынка о том, почему новички в инвестировании могут выиграть от самостоятельного выбора акций вместо привычных ETF, а также анализ преимуществ и рисков такого подхода.

Watch These Deckers Price Levels as UGG Parent's Stock Soars After Earnings Beat
Воскресенье, 09 Ноябрь 2025 Рост акций материнской компании UGG разгоняет внимание к ценовым уровням Deckers

Разбор динамики акций Deckers и влияния на них впечатляющих финансовых результатов материнской компании UGG. Анализ ключевых ценовых уровней и перспектив рынка для инвесторов и трейдеров.

Texas Judge Says One Alleged Co-Founder of Logan Paul's CryptoZoo is
Воскресенье, 09 Ноябрь 2025 Техасский судья считает, что один из предполагаемых сооснователей CryptoZoo Логана Пола вне досягаемости правосудия

Судебное разбирательство вокруг проекта CryptoZoo, связанного с известным блогером Логаном Полом, набирает обороты. Возникающие юридические вопросы и заявления стороны обвинения и защиты раскрывают сложную картину вокруг криптовалютного стартапа и его сооснователей.

Universal Logistics sees impact of tariffs on Q2 revenue, earnings
Воскресенье, 09 Ноябрь 2025 Влияние тарифов на доходы и прибыль Universal Logistics во втором квартале

Анализ финансовых результатов Universal Logistics за второй квартал с акцентом на влияние торговых тарифов и связанных с ними экономических факторов на выручку и прибыль компании.

Edwards Lifesciences Lifts 2025 Outlook On Strong First Half Performance
Воскресенье, 09 Ноябрь 2025 Edwards Lifesciences повышает прогноз на 2025 год благодаря сильным результатам первого полугодия

Компания Edwards Lifesciences продемонстрировала впечатляющие финансовые показатели за первое полугодие 2025 года, что позволило значительно оптимистичнее взглянуть на оставшуюся часть года. Повышение прогноза отражает растущую востребованность инновационных медицинских устройств и уверенный рост на мировом рынке кардиологических решений.

Writing experience: My decade with Org
Воскресенье, 09 Ноябрь 2025 Мой десятигодичный опыт работы с Org mode: путь от новичка до эксперта

Развернутое описание многолетнего опыта использования Org mode, рассказывающее о его возможностях для организации заметок, управления задачами и ведения блогов, а также о совмещении с другими технологиями и инновационных приложениях для iOS.

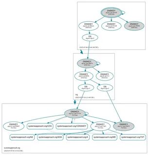
DNS security is important but DNSSEC may be a failed experiment
Воскресенье, 09 Ноябрь 2025 Безопасность DNS: почему DNSSEC не оправдал ожиданий и что нас ждет дальше

Рассмотрение текущего состояния безопасности системы доменных имен (DNS), анализ причин низкой популярности DNSSEC и перспективы развития технологий защиты DNS на фоне растущих угроз интернет-безопасности.